福建龙溪轴承(集团)股份有限公司属漳州市属重点国有控股上市企业。依据《网络安全法》和网络安全等级保护2.0要求,故需要对集团网站集群系统每年定期开展风险评估服务。拟采购为期三年的门户网站年度风险评估服务(每年一次,出具风险评估报告)。根据我司管理制度要求,拟采取内部邀请招标方式确定供应商。现欢迎潜在合格的供应商前来报名,参与该项目投标。
一、投标报名人的资格要求
1.依法注册,具有独立法人的实体注册企业。
2.具备履行合同所必需专业技术能力的服务商。投标人应具备中国网络安全审查技术与认证中心颁发的《信息安全风险评估服务资质证书》与《信息安全应急处理服务资质证书》且资质在有效期内。
3.业绩资格要求:从2020年1月至今至少1个风险评估类相关项目业绩。
4.本项目不接受联合体投标。
二、报名须知
报名时间:2022年11月25日至2022年11月30日。(上午:8:30~12:00下午:13:30~17:00,法定节假日、双休日除外)
报名方式:邮箱报名,参与投标的申请人须将公司的营业执照复件、 信息安全风险评估服务资质认证证书、信息安全应急处理服务资质证书及2020年1月至今与本项目相同或相类似的销售业绩加盖公章,发至采购人指定邮箱,并注明“门户网站年度风险评估服务项目报名资料、公司名称、项目联系人姓名、联系方式”。
咨询电话:0596-2072100 每天上午8:30至12:00,下午13:30至17:00(北京时间,法定节假日、双休日除外 )。
三、获取招标文件时间:2022年12月2日。
四、获取招标文件方式:采购人将以电子邮件的形式发给各投标人。
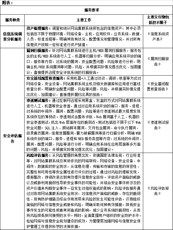
五、采购需求:详见附件
六、采购单位:福建龙溪轴承(集团)股份有限公司
联系人:徐工
邮箱:xut@xuncuxt.com
地址:福建省漳州市龙文区小港北路32号福建龙溪轴承(集团)股份有限公司蓝田三厂区
附件:采购需求
福建龙溪轴承(集团)股份有限公司
2022年11月25日
附件:

